金年会

金年会-(中国)金字招牌,信誉至上

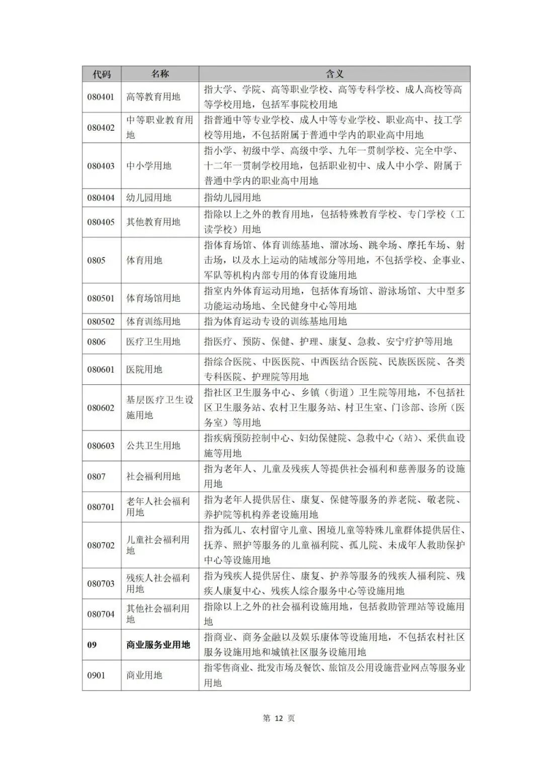
哪些地类可建光伏?24大类土地详细划定!

2024-03-21

,,,。
2022525,线,。2023320,  ,。


,,,20231122,线,2023234,,24。。



下一篇:装置光伏已成刚需!十大注意事项!

上一篇:到顶了

推荐新闻
金年会-(中国)金字招牌,信誉至上
中国 · 上海浦东临港新片区书院镇科创田园
金年会-(中国)金字招牌,信誉至上
19302169480/13671812247
金年会-(中国)金字招牌,信誉至上
contact@growins.com.cn
金年会

?金年会   沪ICP备2022029351号-1  沪公网安备 31011502019318号

网站地图